Over NVvP
De NVvP (1871) zet zich ruim 150 jaar in voor goede psychiatrische zorg, door activiteiten voor psychiaters te ondernemen rond belangenbehartiging, kwaliteit van zorg, wetenschap, scholing en opleiding.
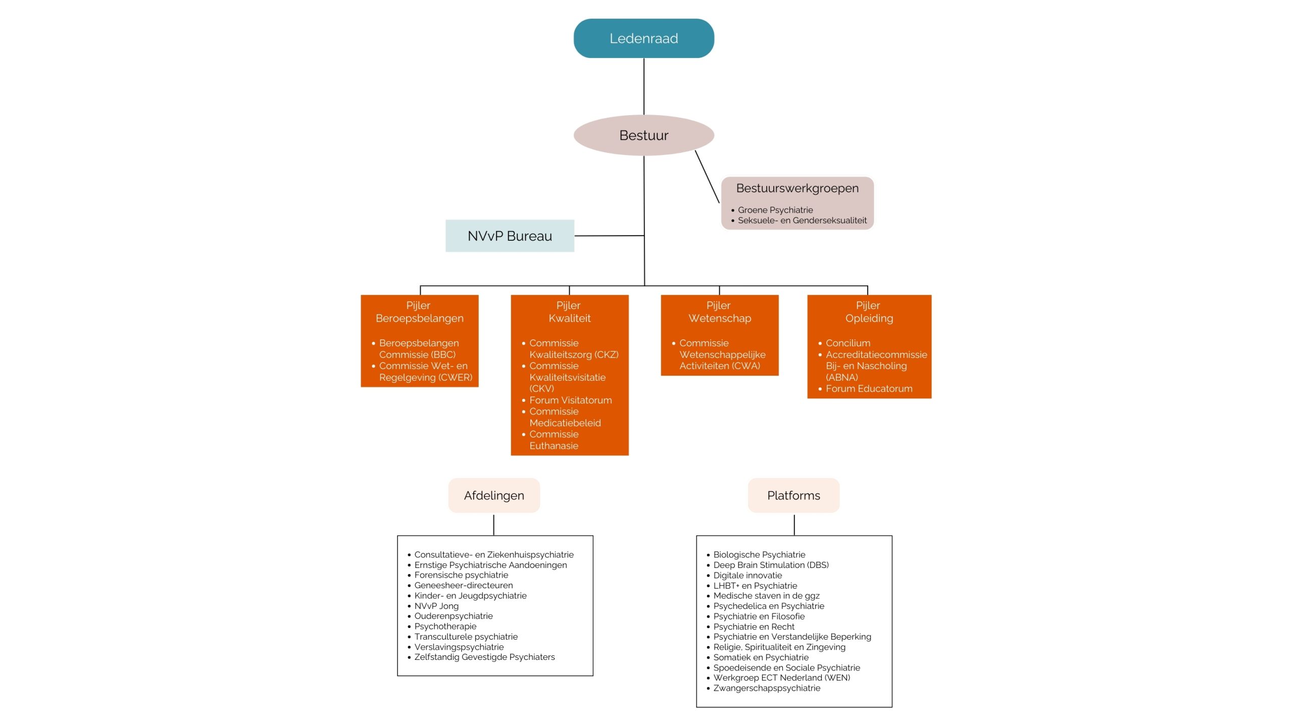
Onze organisatie
Over ons werk
Sámen met actieve leden zorgen we ervoor dat jij als psychiater je vak optimaal kunt uitoefenen en werken we aan de versterking van de psychiatrie in brede zin.
Over onze koepel
De NVvP is één van de 32 wetenschappelijke verenigingen die samen de Federatie Medisch Specialisten vormen en waarmee 23.000 specialisten met elkaar verbonden zijn.
Verenigingsdocumenten
Ons ledenblad
Tijdschrift De Psychiater, het officiële ledenblad van de NVvP, is al 30 jaar de spreekbuis voor leden, zowel op papier als online.
Onze buitengewone leden
Aan leden die zich bijzonder verdienstelijk hebben gemaakt voor het vak of de vereniging, kan de NVvP een buitengewoon lidmaatschap toekennen.
Actueel
Nieuws van onze vereniging
Nieuw NVvP-bestuurslid: Marco Bottelier
Vereniging
Per 1 januari 2026 treedt Marco Bottelier als bestuurslid toe tot het NVvP-verenigingsbestuur. De ledenraad stemde onlangs in met zijn…
Overlijden erelid NVvP Willem van Tilburg
Vereniging
Ons bereikte het verdrietige bericht dat Em. prof. dr. Willem van Tilburg, erelid van de NVvP, is overleden. Wij gedenken…
Overlijden erelid Wil Smith-van Rietschoten
Vereniging
Afgelopen week hebben we het verdrietige bericht ontvangen van het overlijden van oud-psychiater Wil Smith-van Rietschoten (1944). Onze vereniging verliest met…
Nieuwe verenigingsvoorzitter voorjaar 2026 benoemd
Vereniging
De zoektocht naar een opvolger van onze huidige voorzitter Niels Mulder, wiens termijn na 4 jaar in het voorjaar van…

“De tijdschriften waren voor mij een belangrijke reden om NVvP-lid te worden. Van de vereniging verwacht ik vooral dat ze zich bezighoudt met belangenbehartiging en kwaliteitsbewaking van ons vak.”
Jorg Tanis
aios psychiatrie en het 4.000ste lid van de NVvP